CX Research/Interactive System Design/
AI Driven Design
Thesis Title:
The Role of Context Congruency in Smart Mirrors at Clothing Stores,
Enhancing Customer Decision-Making and Satisfaction
Thesis Research Poster
Reserach Steps
Project Overview:
Elevating Customer Satisfaction and Decision-Making through Interactive Context Congruency in Virtual Try-Ons
This thesis investigates the impact of interactive context congruency in smart mirrors on customer satisfaction and decision-making in fashion retail stores. The research demonstrates that customers experience greater satisfaction and confidence in their purchase decisions when their virtual try-on sessions include contextually relevant, interactive elements. Controlled experiments showed that users engaging with smart mirrors, which allow for personalized background and context adjustments, displayed significantly higher levels of satisfaction and decision-making confidence compared to those using standard smart mirrors. For instance, the inclusion of AI-generated images customized by the customer is one such feature that further enhances the experience, offering more immersive, personalized, and effective retail interactions. These findings underscore the potential of interactive smart mirrors to revolutionize the retail experience.
Customer Journey in Story Boarding
The storyboard illustrates Sara, a 32-year-old customer, shopping for a cocktail dress using smart mirror technology. As she browses the store, Sara uses the smart mirror to virtually try on dresses, customizing the background to match a wedding party theme. This context customization feature helps her visualize how the dress will look in the actual event setting, enhancing her confidence in making a purchase. The storyboard highlights how this personalized and interactive experience leads to a more informed and satisfying shopping decision.
Survey Result
Design Method Research Flowchart
AI-Enhanced Interactive Features for Smart Mirrors
Conclusion
Survey Result
Methodology and Research Finding
This section details the research methodology used to investigate the impact of context congruency in smart mirrors on customer satisfaction and decision-making in fashion retail environments. The study employed a mixed-method approach, including experimental design with control and test groups, surveys, and interviews. Participants interacted with either standard smart mirrors or context-enhanced smart mirrors, allowing for a comparative analysis. The diagrams illustrate key findings, such as the significant increase in satisfaction and decision-making confidence among users of context-enhanced smart mirrors, supported by ANOVA and regression analysis results. These visualizations underscore the effectiveness of integrating contextual interactive features in enhancing the virtual try-on experience
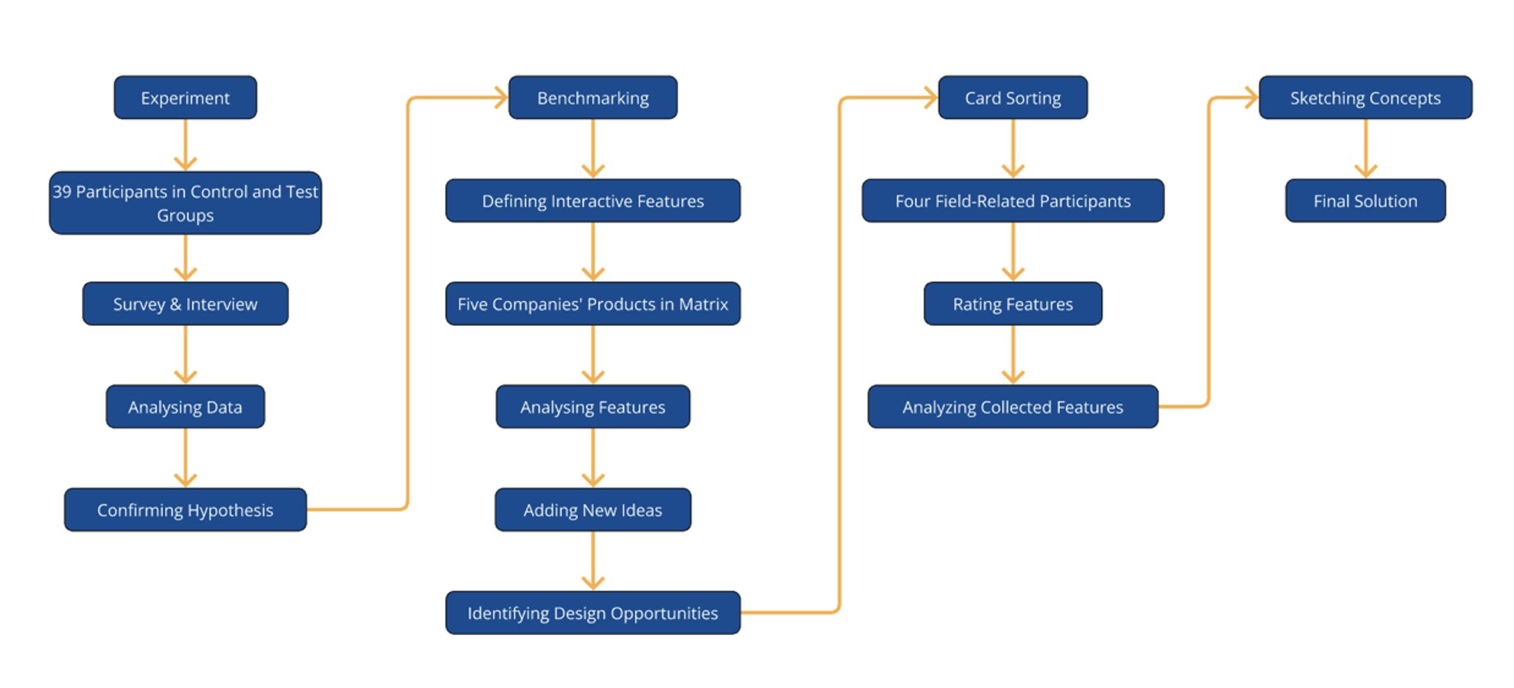
Design Research and Feature Development for Smart Mirrors
The design research process for enhancing smart mirrors in fashion retail began with a comprehensive benchmarking study, analyzing existing technologies to identify and gather features related to context congruency. Following this, a card sorting exercise was conducted with participants to validate and prioritize these features, ensuring that the most relevant and effective elements were identified for further development. This approach aimed to refine the virtual try-on experience, focusing on increasing user engagement and satisfaction through advanced contextual features.
The development of new interactive features for smart mirrors focused on enhancing customer satisfaction and decision-making during virtual try-ons. The AI Image Generator allows customers to create realistic backgrounds tailored to specific events, making the shopping experience more immersive and personalized. The AI Items Recommendation feature suggests outfits based on the customer's selected background, ensuring the ensemble fits the intended context. Additionally, the Interactive Lighting Control lets customers adjust the lighting in the virtual environment to better visualize their outfits, further improving decision confidence. These features collectively redefine the virtual try-on experience, making it more engaging and tailored to individual preferences.
The research demonstrated the significant impact of context congruency features in smart mirrors on enhancing customer satisfaction and decision-making during virtual try-ons in retail stores. Key findings revealed that smart mirrors with interactive contextual features, such as AI Image Generator, Interactive Lighting Control, and AI Item Recommendations, led to higher satisfaction, improved decision-making confidence, and greater customer engagement compared to standard smart mirrors. These results suggest that integrating such advanced features in retail stores can create a more personalized and immersive shopping experience, ultimately leading to increased customer satisfaction, reduced returns, and a competitive advantage for retailers in the fashion industry.
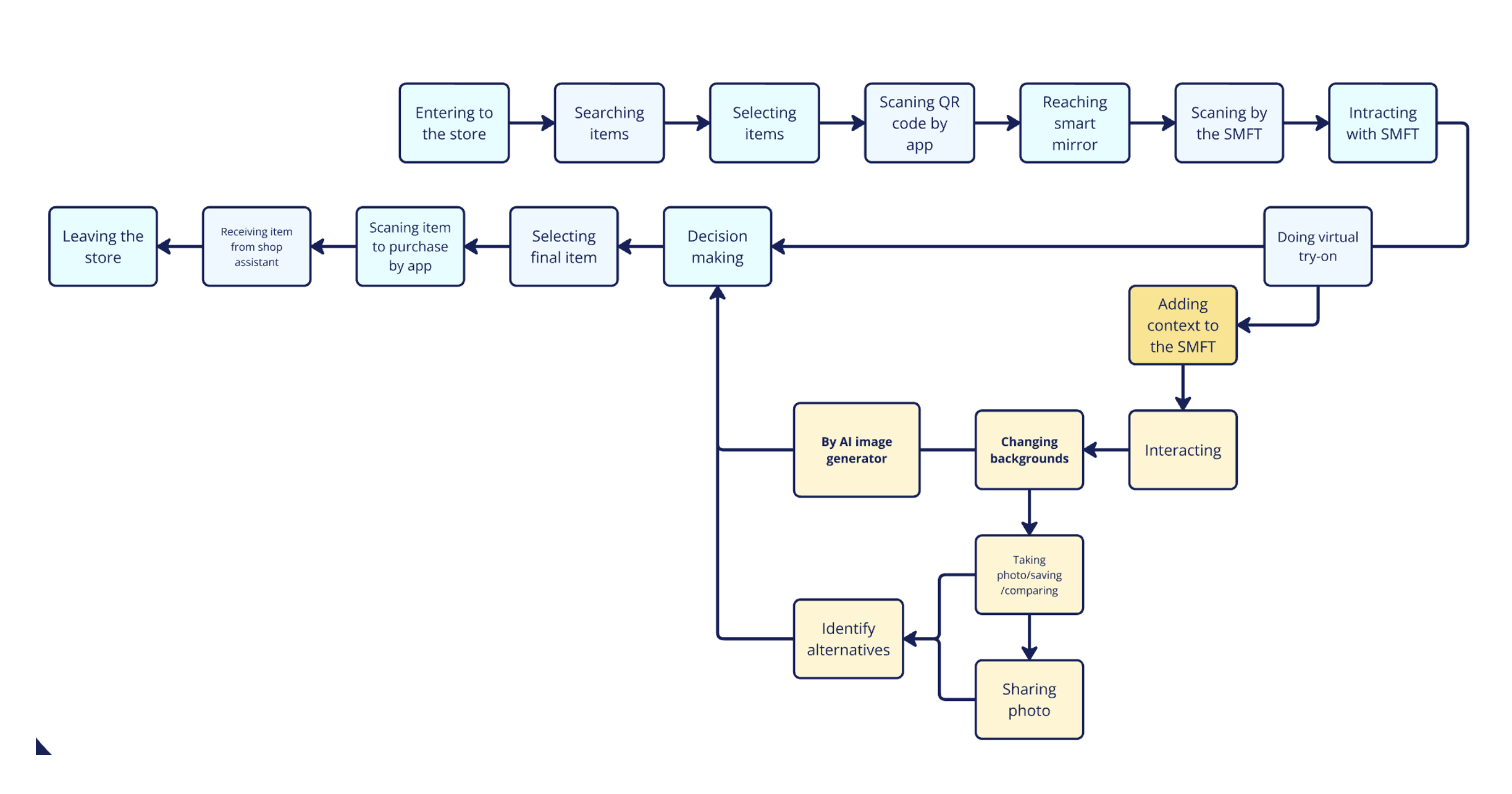
Customer Flow
This flow illustrates a customer flow in a fashion retail store, showcasing steps involving a smart mirror with an added context feature for virtual try-ons. The process starts with entering the store, selecting items, and reaching the smart mirror. The customer engages with the mirror, adding context such as background customization using an AI image generator. This feature allows for more realistic visualizations, photo comparisons, and sharing options, aiding in decision-making before final item selection and purchase. The flow ends with receiving the item and leaving the store, emphasizing enhanced customer satisfaction through interactive features.

